Overview
Smart home app concept designed for small families with kids and pets, focusing on user experience to ensure that all family members can navigate with ease. The functionalities in the app are tailored towards the specific needs of the target users.
Timeline
March 2023 - June 2023
Type
University Group Project
Role
UX/UI Designer, Researcher
Tools
Figma
|
Adobe Illustrator
|
Adobe Photoshop
Context
Being my first-ever UX project, designing the EasyLife app was definitely a challenge to overcome. This project was the result of a series of assignments that took place throughout the semester, with the objective of designing a smart home application for a specific target audience as a team. Not only was it most of our first time taking on a UX project, but also working in a group setting for this purpose. However, this project had been an entryway for me into the world of UX design, familiarizing myself with new terms, theories, and the UX process, along with building my leadership and team collaboration skills.
Main Objective
In this project, our focus was on families with children and pets, particularly those facing the challenges of balancing family responsibilities with work commitments. In many households, especially among younger families, both parents are employed, often leaving pets and sometimes children unattended at home. This situation can pose a problem, as children may find themselves having to care for both themselves and their pets without adult supervision.



To address this issue, we developed "EasyLife", a smart home application tailored specifically for families with children and pets. This innovative solution aims to provide families with greater control over their lives. By utilizing "EasyLife", guardians can easily monitor their children and pets remotely, even when they are away from home. Additionally, the application empowers children to take care of themselves and their pets responsibly in the absence of their parents. Ultimately, "EasyLife" offers peace of mind to busy families, ensuring that both their children and pets are safe and well cared for, even when they are not physically present.
Background Research
65%
Interested in adopting smart home technology
Alarm.com Survey 1000 US Home Owners
Australian Families
68.7%
Have Pets
43.7%
Have Kids
Animal Medicines Australia 2022, Australian Bureau of Statistics
48%
Willing to spend more than$1500 on smart home devices
47%
Stated safety and security to be the main reason for having smart home devices
Savvy Survey on 1000 Australians
Brainstorming
Brainstorming Graph According to the Assignment
Brainstorming Graph According to the User's Needs
User Survey
90% of participants don’t currently use any smart home devices, suggesting a potential market of users.
Most of the participants are comfortable and confident in their ability to use a smart home app.
80% (strongly agree 41% + agree 31%) of participants agreed on aesthetics being the most important element of the app, with 14% neutral and 6% strongly disagreeing.
User Interview
“...the main benefits of smart home apps would be saving time, enhancing comfort and security, and remotely monitoring pets and kids.”
User Personas
Competitive Analysis
Google Home
Apple Home
Xiaomi Home
New design since 2023
Customizable tabs allowing users to add their most used features to it
Popular
Clean, consistent UI/UX design
Constant updates
Integrating app with Siri and other devices
Great automation features
Most popular smart home app in China
Rich ecosystem of devices app controllable from app
Minimum, clean, consistent UI/UX design
UI Design
Sketches/Low-Fidelity Prototype
*My sketches only, not including team members
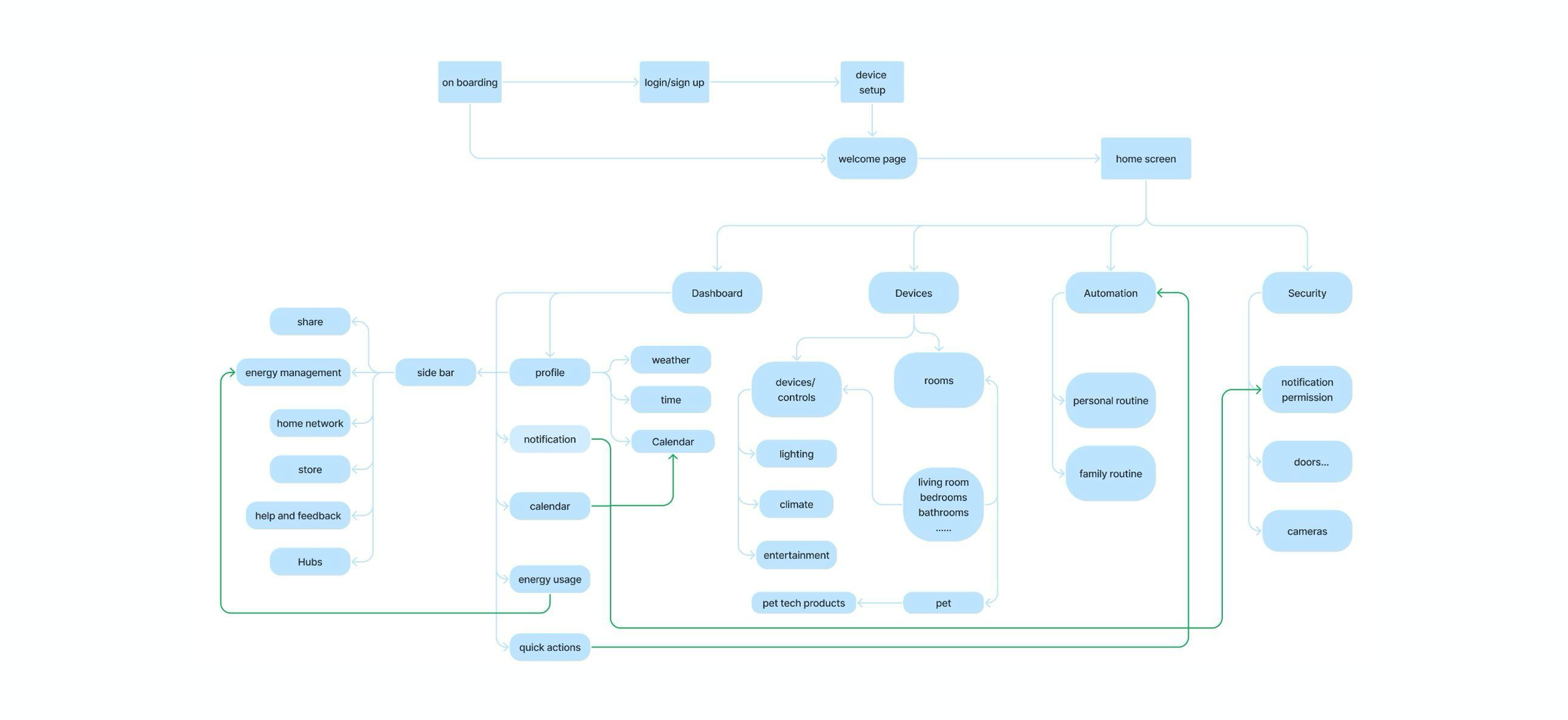
Functional Screen Flow
Wireframe
Onboarding Screen
EasyLife is designed with a welcoming and inviting color scheme, along with a UI interface suitable for people of any age.
Main Screens
The home screen is fully customizable according to the user’s habits and go-to devices. A separate page is created for security as thats our focus for the children and pets in the family.
Subscreens
The settings page lets users to see and add family members to collaborate in the app, allowing synchronization of automations and schedules. Each device comes with a detailed page to control the specifics.
UI Elements
We decided to go with a comfortable and friendly color scheme, better suiting for our target users. The buttons and tabs are all rounded off for a smooth and minimal look.
Reflection
For myself, every group project presents a new challenge that I have to overcome. Even though I have a certain amount of experiences working in a group environment, it always seems to present new problems. However, I’d say that this project went relatively smooth, and each team member played their part in contributing useful information towards the report. Looking back, there are definitely things that I would change such as the way of approach, methods, design, and even the targeted user of our project. However, it’s never easy to get everyone on the same boat about everything, but I believe our team and I did decently in terms of the outcome of the report.

Even though this project was only done half a year ago (at the time of writing this), I see a lot of potential for change not only to the UI design, but the whole UX process of the project. It may be slightly disappointing knowing I could get a much better grade if I took this subject again, but its also relieving to see how far I’ve come since my first ever UX project and I am excited to continue growing on this path.